ГОСТ 21.408-2013 Система проектной документации для строительства. Правила выполнения рабочей документации автоматизации технологических процессов

Категории ГОСТ 21.408-2013 по ОКС:
Статус документа:
действует, введён в действие 01.11.2014
Название на английском языке:
System of design documents for construction. Rules of industrial process automation working documentation execution
Дата актуализации информации по стандарту:
25.06.2025, в 10:38 (менее полугода назад)
Вид стандарта:
Основополагающие стандарты
Дата начала действия ГОСТа:
2014-11-01
Дата последнего издания документа:
2020-09-14
Число страниц:
45
Назначение ГОСТ 21.408-2013:
Настоящий стандарт устанавливает состав и правила оформления рабочей документации систем автоматизации технологических процессов и инженерных систем, зданий и сооружений проектируемых объектов строительства различного назначения
Документ принят орг-ей:
Межгосударственный Совет по стандартизации метрологии и сертификации, протокол №44-2013
Ключевые слова документа:
автоматизация технологических процессов, АСУ, АСУ ТП, правила выполнения, рабочая документация, система проектной документации для строительства

Скачать ГОСТ 21.408-2013 вы можете в следующих версиях:

Тип файла:
Дата добавления:
Загрузок:
Размер:
Тип файла:
PDF с изображениями
Добавлен:
23/01/2016 17:48
Скачиваний:
16
Размер файла:
1.61 Мб

Поправки и изменения к ГОСТ 21.408-2013:

  • Наименование, вид:
    Дата
    регистрации:
    начала действия:
  • Поправка к ГОСТ 21.408-2013

    Тип изменения: Поправка
    Номер изменения:
    Регистрационный номер: -

    2025-05-30
    2025-06-04
  • ГОСТ 21.408-2013, страница 1 страница 1
  • ГОСТ 21.408-2013, страница 2 страница 2
  • ГОСТ 21.408-2013, страница 3 страница 3
  • ГОСТ 21.408-2013, страница 4 страница 4
  • ГОСТ 21.408-2013, страница 5 страница 5
  • ГОСТ 21.408-2013, страница 6 страница 6
  • ГОСТ 21.408-2013, страница 7 страница 7
  • ГОСТ 21.408-2013, страница 8 страница 8
  • ГОСТ 21.408-2013, страница 9 страница 9
  • ГОСТ 21.408-2013, страница 10 страница 10
  • ГОСТ 21.408-2013, страница 11 страница 11
  • ГОСТ 21.408-2013, страница 12 страница 12
  • ГОСТ 21.408-2013, страница 13 страница 13
  • ГОСТ 21.408-2013, страница 14 страница 14
  • ГОСТ 21.408-2013, страница 15 страница 15
  • ГОСТ 21.408-2013, страница 16 страница 16
  • ГОСТ 21.408-2013, страница 17 страница 17
  • ГОСТ 21.408-2013, страница 18 страница 18
  • ГОСТ 21.408-2013, страница 19 страница 19
  • ГОСТ 21.408-2013, страница 20 страница 20
  • ГОСТ 21.408-2013, страница 21 страница 21
  • ГОСТ 21.408-2013, страница 22 страница 22
  • ГОСТ 21.408-2013, страница 23 страница 23
  • ГОСТ 21.408-2013, страница 24 страница 24
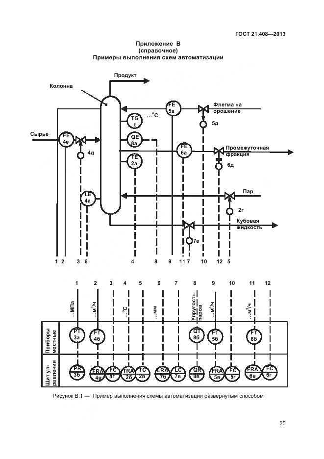
  • ГОСТ 21.408-2013, страница 25 страница 25
  • ГОСТ 21.408-2013, страница 26 страница 26
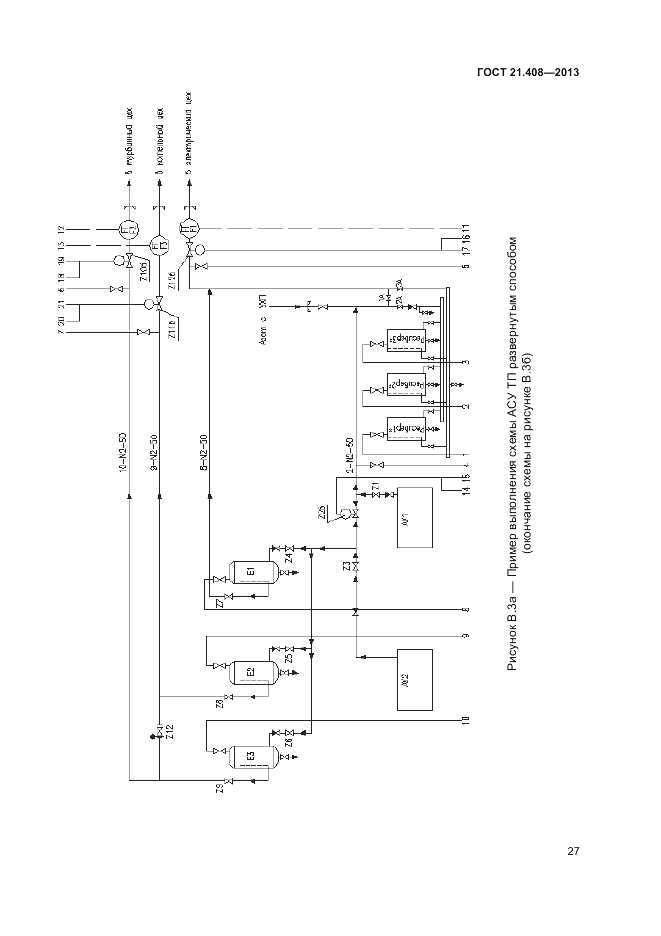
  • ГОСТ 21.408-2013, страница 27 страница 27
  • ГОСТ 21.408-2013, страница 28 страница 28
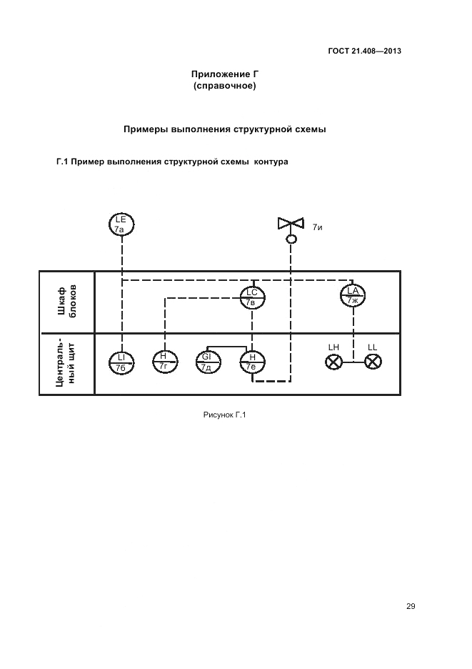
  • ГОСТ 21.408-2013, страница 29 страница 29
  • ГОСТ 21.408-2013, страница 30 страница 30
  • ГОСТ 21.408-2013, страница 31 страница 31
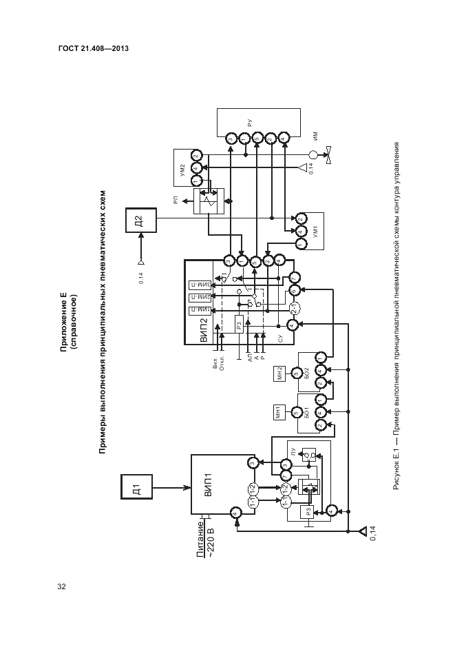
  • ГОСТ 21.408-2013, страница 32 страница 32
  • ГОСТ 21.408-2013, страница 33 страница 33
  • ГОСТ 21.408-2013, страница 34 страница 34
  • ГОСТ 21.408-2013, страница 35 страница 35
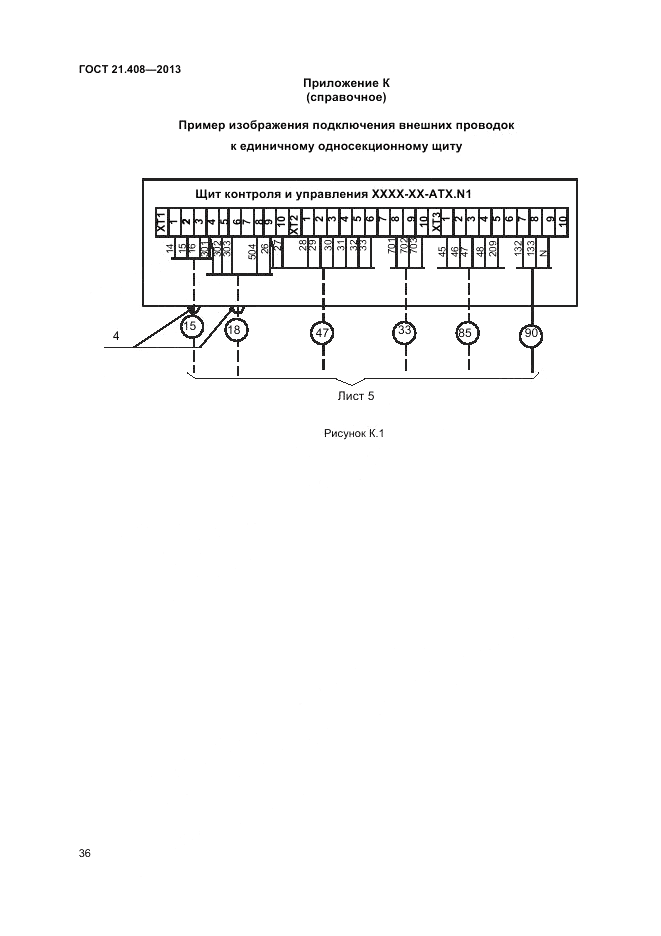
  • ГОСТ 21.408-2013, страница 36 страница 36
  • ГОСТ 21.408-2013, страница 37 страница 37
  • ГОСТ 21.408-2013, страница 38 страница 38
  • ГОСТ 21.408-2013, страница 39 страница 39
  • ГОСТ 21.408-2013, страница 40 страница 40
  • ГОСТ 21.408-2013, страница 41 страница 41
  • ГОСТ 21.408-2013, страница 42 страница 42
  • ГОСТ 21.408-2013, страница 43 страница 43
  • ГОСТ 21.408-2013, страница 44 страница 44
  • ГОСТ 21.408-2013, страница 45 страница 45